°Û¸»²Ê-Ê×Ò³



ï®µç³ØUPS_ï®µç³Ø°ü×¨ÒµÖÆÔìÉÌ-ºþÄÏ´æÄÜµçÆø¹É·ÝÓÐÏÞ¹«Ë¾
ÐÂÎÅ×ÊѶÀ¸Ä¿BANNERͼƬ
ÐÐÒµÐÂÎÅ

ÈçºÎÉè¼Æ°²È«µÄÌúï®µç³Ø±£»¤µç·

À´Ô´£º´æÄÜµçÆø  ÈÕÆÚ£º2019-08-05 09:44  ä¯ÀÀÁ¿£º´Î

¡¡¡¡ÈçºÎÉè¼Æ°²È«µÄÌúï®µç³Ø±£»¤µç·£¿°Û¸»²Ê¹ÙÍøÔÚÉè¼ÆÐèÇóҪʹÓÃï®µç³ØµÄ²úƷʱ£¬ÐèÒª¶Ôï®µç³Ø½øÐб£»¤µç·Éè¼Æ£¬ÔÚ´Ë»ù´¡ÉϲſÉÒÔ½øÐгäµçµç·Éè¼Æ¡£Ìúï®µç³ØµÄÓ¦ÓÃÒ²¼«´óµØÍƶ¯ÁËÏàÓ¦µç³Ø¹ÜÀí¡¢µç³Ø±£»¤µç·µÄÉè¼Æ¿ª·¢¡£ï®µç³ØÓ¦ÓÃʱ±ØÐëÒªÓи´ÔӵĿØÖƵç·£¬À´ÓÐЧ·ÀÖ¹µç³ØµÄ¹ý³äµç¡¢¹ý·ÅµçºÍ¹ýµçÁ÷״̬¡£

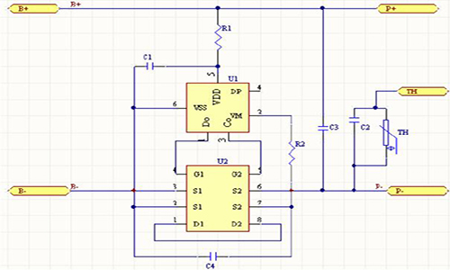
Ìúï®µç³Ø±£»¤µç·.jpg

¡¡¡¡ÈçºÎÉè¼Æ°²È«µÄÌúï®µç³Ø±£»¤µç·£¿

¡¡¡¡Ëæ×Åï®Àë×Óµç³ØÔÚ¸÷¸öÐÐÒµÓÃÁ¿µÄѸËÙ¼¤Ôö£¬µç³ØµÄ°²È«ÐÔÄÜÒ²ÈÕÒæÍ»³ö£¬²»½öÒªÇóï®Àë×Óµç³Ø¾ßÓÐÓÅÒìµÄ³ä¡¢·ÅµçÐÔÄÜ£¬»¹ÒªÇó¾ßÓиü¸ßµÄ°²È«ÐÔÄÜ¡£ï®Àë×Óµç³ØµÄÐÔÄÜÖ÷Ҫȡ¾öÓÚËùÓÃµç³ØÄÚ²¿²ÄÁϵĽṹºÍÐÔÄÜ¡£ÕâЩµç³ØÄÚ²¿²ÄÁϰüÀ¨¸º¼«²ÄÁÏ¡¢µç½âÖÊ¡¢¸ôĤºÍÕý¼«²ÄÁϵÈ¡£ÆäÖÐÕý¡¢¸º¼«²ÄÁϵÄÑ¡ÔñºÍÖÊÁ¿Ö±½Ó¾ö¶¨ï®Àë×Óµç³ØµÄÐÔÄÜÓë¼Û¸ñ¡£Òò´ËÁ®¼Û¡¢¸ßÐÔÄܵÄÕý¡¢¸º¼«²ÄÁϵÄÑо¿Ò»Ö±ÊÇï®µç³ØÐÐÒµ·¢Õ¹µÄÖØµã¡£

¡¡¡¡Ìúï®µç³ØµÄ±£»¤¹¦ÄÜͨ³£Óɱ£»¤µç·°åºÍPTCЭͬÍê³É£¬±£»¤°åÓɵç×ÓÔª¼þ×é³É£¬ÔÚ£­40¡æ¡«£«85¡æµÄ»·¾³ÏÂʱ¿Ì׼ȷµØ¼àÊÓµçоµÄµçѹºÍ³ä·Åµç»ØÂ·µÄµçÁ÷£¬²¢¼°Ê±¿ØÖƵçÁ÷»ØÂ·µÄͨ¶Ï£»PTCµÄÖ÷Òª×÷ÓÃÊÇÔÚ¸ßλ·¾³Ï½øÐб£»¤£¬·ÀÖ¹µç³Ø·¢ÉúȼÉÕ¡¢±¬Õ¨µÈ¶ñÐÔʹÊ¡£

¡¡¡¡ï®µç³Ø±£»¤µç·ͨ³£ÓÉ¿ØÖÆIC¡¢MOs¿ª¹Ø¹Ü¡¢È۶ϱ£ÏÕË¿¡¢µç×è¡¢µçÈݵÈÔª¼þ×é³É£¬Èçͼ2Ëùʾ¡£Õý³£µÄÇé¿öÏ£¬¿ØÖÆICÊä³öÐźſØÖÆMOs¿ª¹Ø¹Üµ¼Í¨£¬Ê¹µçоÓëÍâµç·µ¼Í¨£¬µ±µçоµçѹ»ò»ØÂ·µçÁ÷³¬¹ý¹æ¶¨ÖµÊ±£¬ËüÁ¢¼´¿ØÖÆMOS¹Ü¹Ø¶Ï£¬ÒÔ±£»¤µçоµÄ°²È«¡£

¡¡¡¡ï®µç³ØÐèÒª×ö¹ýµçѹ³äµç±£»¤¡¢¹ýµçѹ·Åµç±£»¤¡¢¹ýÁ÷·Åµç±£»¤¡¢¶Ì·±£»¤µÈ¡£ËùÒÔ°Û¸»²Ê¹ÙÍøÔÚÉè¼Æï®µç³Ø±£»¤µç·µÄʱºò£¬ÖÁÉÙҪʵÏÖÒÔÉϱ£»¤¹¦ÄÜ¡£

¡¡¡¡ï®µç³Ø±£»¤µç·Éè¼Æ

¡¡¡¡ÓÉÓÚÌúï®µç³ØµÄ»¯Ñ§ÌØÐÔ£¬ÔÚÕý³£Ê¹Óùý³ÌÖУ¬ÆäÄÚ²¿½øÐеçÄÜÓ뻯ѧÄÜÏ໥ת»¯µÄ»¯Ñ§Õý·´Ó¦£¬µ«ÔÚijЩÌõ¼þÏ£¬Èç¶ÔÆä¹ý³äµç¡¢¹ý·ÅµçºÍ¹ýµçÁ÷½«»áµ¼ÖÂµç³ØÄÚ²¿·¢Éú»¯Ñ§¸±·´Ó¦£¬¸Ã¸±·´Ó¦¼Ó¾çºó£¬»áÑÏÖØÓ°Ïìµç³ØµÄÐÔÄÜÓëʹÓÃÊÙÃü£¬²¢¿ÉÄܲúÉú´óÁ¿ÆøÌ壬ʹµç³ØÄÚ²¿Ñ¹Á¦Ñ¸ËÙÔö´óºó±¬Õ¨¶øµ¼Ö°²È«ÎÊÌ⣬Òò´ËËùÓеÄÌúï®µç³Ø¶¼ÐèÒªÒ»¸ö±£»¤µç·£¬ÓÃÓÚ¶Ôµç³ØµÄ³ä¡¢·Åµç״̬½øÐÐÓÐЧ¼à²â£¬²¢ÔÚijЩÌõ¼þϹضϳä¡¢·Åµç»ØÂ·ÒÔ·ÀÖ¹¶Ôµç³Ø·¢ÉúË𺦡£

¡¡¡¡Ìúï®µç³Ø±£»¤µç·°üÀ¨¹ý¶È³äµç±£»¤¡¢¹ýµçÁ÷/¶Ì·±£»¤ºÍ¹ý·Åµç±£»¤£¬ÒªÇó¹ý³äµç±£»¤¸ß¾«ÃܶÈ¡¢±£»¤IC¹¦ºÄµÍ¡¢¸ßÄÍѹÒÔ¼°Áã·ü¿É³äµçµÈÌØÐÔ¡£

¡¡¡¡ï®µç³Ø±£»¤µç·¹¤×÷Ô­Àí

¡¡¡¡¼ÙðαÁÓµÄï®µç³Ø´æÓÐ×ÅÑÏÖØµÄÖÊÁ¿Ê¹ʣ¬ÕâЩ¼ÙðαÁÓµÄï®µç³ØºÜÓпÉÄܳö¬F¹ý³ä£¬¹ý·ÅÎÊÌ⣬´Ó¶øµ¼Ö±©Õ¨£¬Ò²ÊÇ¿ÉÄÜ·¢ÉúÄÚ²¿µç·µÄ¶Ì·£¬Ôì³É±©Õ¨¡£È»¶øÓÐÖÖ²úÆ·Äܹ»ÓÐЧµØ±ÜÃâï®µç³Ø¹ý³ä£¬¹ý·ÅºÍÄÚ²¿µç··¢Éú¶Ì·£¬Ëü¾ÍÊÇï®µç³Ø±£»¤°å¡£

¡¡¡¡µ½ï®µç³Ø±£»¤°åÒ²Óб£»¤µç³Ø£¬±ÜÃâµç³Ø¹ý³äµÄ¹¦ÄÜ¡£µ±Íâ½ÓµçÔ´¶Ôµç³Ø³ÖÐø¿ìËٵؽøÐгåµçʱ£¬ï®µç³Ø±£»¤°å¾Í»á²úÉú±£»¤×÷Ó㬵±ï®µç³ØÄÚ²¿µçÁ¿´ïµ½±¥ºÍ³Ì¶Èʱ£¬ï®µç³Ø±£»¤°åÄÚ²¿µç·¾Í»á×Ô¶¯ÇжÏÍâ½ç¿ìËÙ³äµçµÄµçÔ´¡£Ê¹µÃÍâ½çµÄµçÔ´²»Äܹ»½øÈëµç³ØÄØ¡£ÕâÒ²ÕýÊÇï®µç³Ø±£»¤°å¶Ôµç³Ø¹ý³ä½øÐб£»¤µÄÔ­Àí¡£

¡¡¡¡ºÃÁË£¬Õâ¸öÌúï®µç³Ø±£»¤µç·ÔÝʱ¾Í½éÉܵ½ÕâÀÆäËû¸ü¶àÏêÇ黹ÊǶà²éÔÄÊÖ²á°É¡£»¶Ó­´ó¼ÒÆÀÂÛ½»Á÷£¬Èç¹û¾õµÃÎÒÕâÆªÎÄÕÂдµ½ºÜºÃµ½»°£¬¾Íת·¢³öÈ¥·ÖÏí¸ø¸ü¶àµ½ÅóÓѰÉ¡£

·ÖÏíµ½£º

Copyright ? 2017 - 2025 ºþÄÏ´æÄÜµçÆø¹É·ÝÓÐÏÞ¹«Ë¾ °æÈ¨ËùÓÐ  
³Ð½ÓÒµÎñ£º upsï®µç³Ø×é ï®µç³Øups ﮵çups Power by  www.cune.com.cnÍøÕ¾µØÍ¼
ÏæICP±¸2022010253ºÅ
¹Ø×¢°Û¸»²Ê¹ÙÍø£º
¡¾ÍøÕ¾µØÍ¼¡¿¡¾sitemap¡¿