°Û¸»²Ê-Ê×Ò³

ï®µç³ØUPS_ï®µç³Ø°ü×¨ÒµÖÆÔìÉÌ-ºþÄÏ´æÄÜµçÆø¹É·ÝÓÐÏÞ¹«Ë¾
ÐÂÎÅ×ÊѶÀ¸Ä¿BANNERͼƬ
ÐÐÒµÐÂÎÅ

UPS²»¼ä¶ÏµçÔ´ÓÅȱµãºÍ¹¤×÷¹ý³Ì

À´Ô´£º´æÄÜµçÆø  ÈÕÆÚ£º2019-08-06 16:06  ä¯ÀÀÁ¿£º´Î

¡¡¡¡UPS²»¼ä¶ÏµçÔ´ÓÅȱµãºÍ¹¤×÷¹ý³Ì¡£UPS²»¼ä¶ÏµçÔ´¼ÈÓÐÓŵ㣬Ïà¶ÔµÄȱµãÒ²»á´æÔÚ£¬µ«Õâ²¢²»Ó°ÏìUPS²»¼ä¶ÏµçÔ´ÔÚ¹úÄÚµÄʹÓ㻺ܶೡËù¶¼ÐèÒªÅ䱸UPS²»¼ä¶ÏµçԴʹÓá£UPS²»¼ä¶ÏµçÔ´±¾Éí¾ÍÊÇÁ¼ºÃµÄ½»Á÷ÎÈѹÆ÷£¬Í¬Ê±¸ÄÉÆµçÔ´ÖÊÁ¿¡£

UPS²»¼ä¶ÏµçÔ´.jpg

¡¡¡¡UPS²»¼ä¶ÏµçÔ´µÄÓŵã

¡¡¡¡1¡¢UPS²»¼ä¶ÏµçÔ´²»ÐèÒªÈ˹¤²Ù×÷¿ÉÒÔ×Ô¶¯Çл»¹©µçģʽ£¬ÔÚÓеçºÍûµçµÄÇé¿öÏÂ×ß²»Í¬Í¨Â·£¬ÕâÑùÓÐÀûÓÚ¼õÉÙÄÜÔ´ÀË·Ñ£»

¡¡¡¡2¡¢UPS¹©µçϵͳÔÚµçÍøÍ£µçµÄʱºò²Å¿ªÊ¼ÔËÐУ¬ÕâÑù¾Í²»»á¸ÉÈÅÕý³£µÄµçÍø¹©µç£»

¡¡¡¡3¡¢UPSµçÔ´ÔÚ°²×°Ê±£¬Ö»ÐèÒª½«±¸ÓõçÔ´½ÓÈëµç·¼´¿É£¬ËüÓÐÌØ¶¨µÄ¶Ë¿Ú½øÐÐÁ¬½Ó£¬¿ÉÒÔÕë¶Ô²»Í¬É豸£¬Á¬È벻ͬ½Ó¿Ú£»

¡¡¡¡4¡¢µ±É豸ÔËÐпռä½ÏСʱ£¬UPS±¸ÓõçÔ´²»»áռ̫´ó¿Õ¼ä£¬ËüÓÐÀàËÆµçÄÔÖ÷»úµÄ´óС£¬ÈÝÒ×ÕÒµ½°²×°Î»Öá£

¡¡¡¡UPS²»¼ä¶ÏµçÔ´Ö÷ÒªÓŵãÖ÷ÒªÔÚÓÚ²»¼ä¶Ï¹©µçÄÜÁ¦£¬µ±ÊеçÕý³£Ê±£¬UPS½»Á÷µçÕûÁ÷³ÉÖ±Á÷µç£¬È»ºóÔÙ°ÑÖ±Á÷µçÄæ±ä³ÉÎȶ¨ÎÞÔÓÖʵĽ»Á÷µç£¬¹©¸ø¸ºÔØÊ¹Óá£

¡¡¡¡µ±ÊеçÒ쳣ʱ£¬UPSµçÔ´µÄÕûÁ÷µç·»á¹Ø¶Ï£¬ÏàÓ¦µÄ£¬»á°ÑÐîµç³ØµÄÖ±Á÷µçÄæ±ä³ÉÎȶ¨ÎÞÔÓÖʵĽ»Á÷µç£¬¼ÌÐø¸ø¸ºÔØÊ¹Óá£ÇÒUPS²»¼ä¶ÏµçÔ´Ìå»ýС¡¢Óô¦´ó£¬ÔÚ¸÷Öֵ͹¦ÂÊÉ豸ÉÏ·¢»Ó×÷Óᣵ±ÈËÃÇÐèÒª½«É豸½øÐÐÒÆ¶¯µÄʱºò£¬±¸ÓõçÔ´¿ÉÒÔËæÖ®ÒÆ¶¯£¬ÕâÖÖÓ¦Ó÷½Ê½³£¼ûÓÚÒ½ÔºÖеļì²âÒÇÆ÷µÈ¡£

¡¡¡¡UPS²»¼ä¶ÏµçÔ´ÔÚÍ£µçµÄÇé¿öÏ¿ÉÒÔÀûÓÃ×ÔÉíµÄÐîµç¹¦ÄÜΪÉ豸¼ÌÐø¹©µç£¬ÒÔÔÚ¶Ìʱ¼äÄÚ½â¾öȱµãµÄÎÊÌ⣬ΪÈËÃÇ´øÀ´±ãÀûµÄͬʱ¿ÉÒÔÆðµ½±£»¤µç·ºÍ²Æ²ú°²È«µÄ×÷Óá£

¡¡¡¡UPS²»¼ä¶ÏµçÔ´µÄȱµã

¡¡¡¡1¡¢µ±É豸¶Ô¹©µç¼ä¸ôʱ¼äÒªÇó¿Á¿ÌµÄʱºò£¬²»ÒËʹÓò»¼ä¶ÏUPSºó±¸µçÔ´£»

¡¡¡¡2¡¢¹©µç·½Ê½Óнϳ¤µÄ·´Ó¦Ê±¼ä£¬¶Ô³ä·Åµç±È½ÏÃô¸ÐµÄÉ豸²»ÄÜÓÃÕâÀàµçÔ´£»

¡¡¡¡3¡¢UPSµçÔ´É豸µÄ¹¦Âʽϴó£¬ÐèÒªµÄµçÁ¿½Ï¶à£¬Ê¹Óñ¸ÓõçÔ´Ò²ÊDz»ºÏÊʵģ¬ÈËÃÇ¿ÉÒÔÑ¡ÔñµçÁ¿¸ü¶àµÄÔÚÏßʽUPSµçÔ´¡£

¡¡¡¡4¡¢ÊäÈ뷶Χխ£¬Êä³ö¹©µçÖÊÁ¿²î£¬Òò¶ø×ۺϿÉÓÃÐԲ

¡¡¡¡UPS²»¼ä¶ÏµçÔ´µÄ¹¤×÷¹ý³Ì

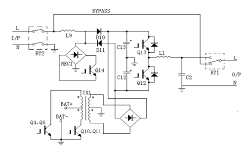
UPSµçÔ´¹¤×÷¹ý³Ì.png

¡¡¡¡1.µ±ÊеçÕý³£Ê±£¬ÊäÈë¼ÌµçÆ÷RY2±ÕºÏ£¬¾­Éýѹµç¸ÐL9£¬ÇŶÑREC1£¬Éýѹ¿ª¹Ø¹ÜQ14£¬¶þ¼«¹ÜD10£¬D11×é³ÉµÄAC/DCÉýѹ¹¦ÂÊÒòÊýÐÞÕýµç·£¬²úÉúÄæ±äÆ÷¹¤×÷ËùÐèµÄÁ½¸öÖ±Á÷µçѹÍÁDCBUS(C13,C12)£¬ÔÙ¾­Äæ±äÆ÷Q13£¬Q12½«DCBUSÖ±Á÷ת»»Îª½»Á÷£¬¾­L1£¬C2Â˲¨£¬Êä³ö¼ÌµçÆ÷RY1É϶˱պϣ¬Êä³ö½»Á÷¹©¸ø¸ºÔØ¡£

¡¡¡¡2.µ±ÊеçÖжÏʱ£¬µç³ØËù´¢´æµÄÄÜÁ¿¾­Ö±Á÷±ä»»Æ÷(DC-DC)Q4£¬Q6£¬Q10£¬Q11Éýѹ¿ª¹Ø¹Ü£¬TX1Éýѹ±äѹÆ÷£¬¼°ºó¼¶ÕûÁ÷Â˲¨µç·£¬×ª»»ÎªÁ½¸öÖ±Á÷µçѹÍÁDCBUSµçѹ(C13,C12)×÷ÎªÄæ±äÆ÷ÊäÈ룬ÔÙ¾­DC/ACÄæ±äºóÊä³ö½»Á÷ÒÔάϵÊä³ö²»¼ä¶Ï¡£

¡¡¡¡3.µ±UPSÒ쳣ʱ£¬ÊäÈëÊе羭ÊäÈë¼ÌµçÆ÷RY2±ÕºÏ£¬Êä³ö¼ÌµçÆ÷RY1϶˱պϣ¬Ö±½Ó¾­ÅÔ·Êä³ö¸ø¸ºÔØ¡£

¡¡¡¡UPS²»¼ä¶ÏµçԴϵͳ£¬Ó¦ÓÃÁìÓò·Ç³£¹ã·º£¬Ö÷ÒªÓ¦ÓÃÓÚ³¬ÊС¢É̳¡¡¢ÒøÐÐµÈÆóÊÂÒµµ¥Î»£¬²»½ö¿ÉÒÔÎȶ¨µçѹ£¬¶øÇÒ»¹¿ÉÒÔ·ÀÖ¹Êý¾Ý¶ªÊ§¡£

¡¡¡¡UPS²»¼ä¶ÏµçÔ´µÄÄæ±äÆ÷½«µç³ØµÄÖ±Á÷µçÄÜת»»Îª½»Á÷µçÄÜά³Ö¶Ô¸ºÔصĹ©µç¡£ÔÚµçÍø¹©µçÖ®¼ä×ÔÐÐÇл»£¬È·±£¶Ô¸ºÔصIJ»¼ä¶Ï¹©µç¡£¶øÇÒ¿ÉÒÔ¸ù¾ÝÉ豸µÄ¾«Ã̶ܳÈÀ´Ñ¡Ôñ¿É³ÐÊܵÄÇл»Ê±¼ä¡£

¡¡¡¡ÒÔÉϱãÊÇUPS²»¼ä¶ÏµçÔ´µÄÓÅȱµãºÍ¹¤×÷¹ý³Ì£¬Ï£ÍûÄܶÔÄúÓÐËù°ïÖú¡£

·ÖÏíµ½£º

Copyright ? 2017 - 2025 ºþÄÏ´æÄÜµçÆø¹É·ÝÓÐÏÞ¹«Ë¾ °æÈ¨ËùÓÐ  
³Ð½ÓÒµÎñ£º upsï®µç³Ø×é ï®µç³Øups ﮵çups Power by  www.cune.com.cnÍøÕ¾µØÍ¼
ÏæICP±¸2022010253ºÅ
¹Ø×¢°Û¸»²Ê¹ÙÍø£º
¡¾ÍøÕ¾µØÍ¼¡¿¡¾sitemap¡¿